Common installation and usage methods for Click & Drop Desktop

Important notice - we are planning to deprecate the Royal Mail Print Assist app on October 1st 2024. All automatic printing functionality is moving to our new Auto Print feature within the Click & Drop Desktop app. Please click here for more information: Auto Print

What is Click & Drop Desktop?

Click & Drop Desktop is a separate application for Click & Drop which allows you to:

  • Import your orders into Click & Drop by simply dropping a spreadsheet into a designated folder on your computer or network
  • Use spreadsheets generated by your own systems - no file conversion needed
  • Set up multiple workstations with different designated printers for your labels
  • Export a spreadsheet report of your successfully processed orders including tracking numbers
  • Save a copy of your labels to a folder on your computer
  • OBA customers can print labels automatically using Desktop Auto Print (Royal Mail Print Assist is available for legacy users)

There are several ways to set up Click & Drop Desktop, depending on your technology infrastructure and business needs.

If you have not already installed Click & Drop Desktop - please see this guide:

How to import orders with Click & Drop Desktop

 

What file formats does Click & Drop produce?

Click & Drop labels are produced in .PDF file format

Click & Drop reports are produced in .CSV format

Please note that our CSV files are designed to be easily converted into your preferred format if you choose.

 

What common installation and usage methods are there?

All the following are common setup methods used by existing Click & Drop customers. Please note that your method may not exactly match the methods listed below.

1. Local machine without bar code scanning

2. Local machines with bar code scanning

3. Networked machines without bar code scanning

4. Networked machines with bar code scanning

5. Third party order or despatch manager systems

 

1.  Local machines without bar code scanning

Fig1.png

Fig 1. Separate workstations/packing machines with separate printers

Use this setup if you

  • have a separate printer connected to each packing machine,
  • you do not use any additional order management software,
  • you want labels to print automatically,
  • you do not wish to scan bar codes to get your labels.

What do I need to do?

  • Install Click & Drop Desktop on each machine you wish to print from
  • Configure workstations within Click & Drop Desktop (only if you operate from more than one machine) and set your workstation printers.
  • In your Click & Drop Desktop integration settings, switch on 'Print labels automatically'.

Considerations

  • You will need to specify a different watch folder for each machine you wish to print from. 

 

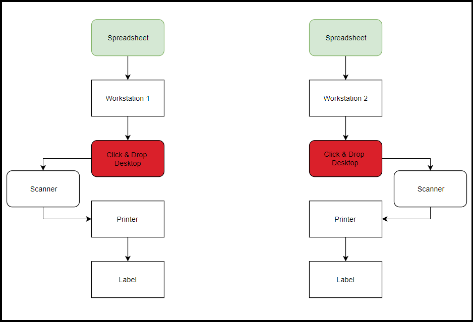
2.  Local machines with bar code scanning

Fig2.png

Fig 1. Separate workstations/packing machines with separate printers and bar code scanners

Use this setup if you

  • have a separate printer connected to each packing machine,
  • you do not use any additional order management software,
  • you want labels to print automatically,
  • you wish to scan bar codes to get your labels.

What do I need to do?

  • Install Click & Drop Desktop on each machine you wish to print from
  • Configure workstations within Click & Drop Desktop (only if you operate from more than one machine) but ensure you do not select any printers. 
  • In your Print Assist settings, make sure you have not selected any printers. 
  • In your Click & Drop Desktop integration settings, switch on 'Print labels automatically' and 'Auto Print' enabled.
  • Read our Scan & Print (Online Business Account customers) guide to learn how to generate despatch notes 

Considerations

  • You will need to specify a different watch folder for each machine you wish to print from.
  • You will need to decide if you wish to generate labels by scanning Click & Drop's despatch notes, or your own paperwork. 

 

3. Networked machines without bar code scanning 

Fig3.png

Fig 3. Workstations/packing machines connected to a single installation of Click & Drop Desktop, with separate printers.

Use this setup if you

  • have separate machines and printers connected via a single network,
  • you do not use any additional order management software,
  • you want labels to print automatically.

What do I need to do?

  • Install Click & Drop Desktop on all networked machines. 
  • Configure workstations within Click & Drop Desktop (only if you operate from more than one machine) and configure printers for each workstation. 
  • In your Click & Drop Desktop integration settings, switch on 'Print labels automatically'.

Considerations

  • Make sure that all spreadsheets containing your order data are dropped into the correct workstation sub folders within a single watch folder hosted in a central network location. This could be either a) a server, or b) a dedicated machine.
  • You must be logged into your Click & Drop account from at least one machine if your printers are networked. If your printers are not networked, you will need to be logged into Click & Drop on each machine you wish to print from. 

 

4. Networked machines with bar code scanning 

Fig4.png

Fig 3.. Workstations/packing machines connected to a single installation of Click & Drop Desktop, with separate printers and bar code scanners.

Use this setup if you

  • Have separate machines and printers connected via a single network
  • You do not use any additional order management software
  • You want labels to print automatically
  • You wish to scan bar codes to get your labels

What do I need to do?

  • Install Click & Drop Desktop on the networked machine and each Workstation
  • Configure workstations within Click & Drop Desktop (only if you operate from more than one machine) and configure printers for each workstation. 
  • In your Click & Drop Desktop integration settings, switch on 'Print labels automatically'.
  • On the networked machine's Auto Print settings, ensure you have not selected any printers. 
  • Read our Scan & Print (Online Business Account customers) guide to learn how to generate despatch notes.

Considerations

  • Make sure that all spreadsheets containing your order data are dropped into the correct workstation sub folders within a single watch folder hosted in a central network location. This could be either a) a server, or b) a dedicated machine.
  • You must be logged into your Click & Drop account from at least one machine if your printers are networked. If your printers are not networked, you will need to be logged into Click & Drop on each machine you wish to print from.

 5. Third party order or despatch management systems

If you use any 3rd party order management or despatch management system that uses Click & Drop to produce Royal Mail labels, you will need to contact them first to ask which method it is they would like you to use. They may have their own method not listed above, or their own help documentation.